TaiYuan

☯~以减法见天地,以无心驭有为~💞

正在关注: 6 | 粉丝: 53

TaiYuan的帖子

TaiYuan

 · 38分钟 ago

9d1b16ad973125fbb5f5c9c2f402ebdb.png 69.6 KB

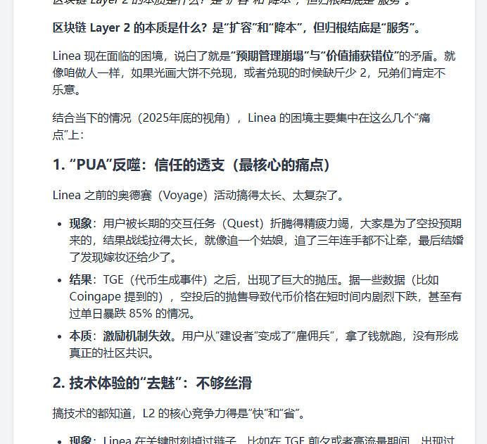
目前的alpha有点回暖,但已经不适合大批量的号

建议保留两个号,自己一个,家人一个就行了

大概率小赚,遇到好的tge能多赚

当做找零花钱和学习web3的小项目就行

TaiYuan

 · 大约3小时 ago

手机端文章样式有点想问题
1.这是电脑网页端 样式正常
738a62bc-6cc8-4d29-af9a-dcd29509306f.png 83.0 KB
2.手机web端 正常
30f8060bf0981775d75421aaf1c757d5.jpg 920.5 KB
3.华为手机APP端 样式丢失
872dc2515c467e7e6184a77814ac258e.jpg 900.5 KB

#bug

TaiYuan

 · 大约3小时 ago

38dabd8a2af1d18da153267f3171c0c8.png 59.9 KB
想要一个回复评论的功能,比如我想回复这条评论~

Arrow-path 加载中...